整取?还是零取?
1 基本原理
假设一次性可以领取的金额为\(A\),分月领取的金额为\(B\),领取的时间为\(t\)年,银行的年利率为\(r\),首先根据复利公式可以计算出月利率\(r_0\)满足如下公式:
\[ 1+r=(1+r_0)^{12} \] 也就是说
\[ r_0=\sqrt[12]{1+r}-1 \]
在此基础上,不难得知,如果将钱一次性取出并存入银行,\(t\)年后总的收益(本息和)为
\[ X=A(1+r)^t=A(1+r_0)^{12t} \]
另外,如果每个月取出B并存入银行,那么第1个月取出的钱到\(t\)年后的总的收益是\(B(1+r_0)^{12t}\),第2个月取出的钱到\(t\)年后的总的收益是\(B(1+r_0)^{12t-1}\),……,最后一个月取出的钱到\(t\)年后的总的收益是\(B(1+r_0)\),那么所有月份形成的总的收益为
\[ Y=B(1+r_0)^{12t}+B(1+r_0)^{12t-1}+\cdots+B(1+r_0)=\sum_{i=1}^{12t}[B(1+r_0)^i] \]
上式是首项为\(a_1=B(1+r_0)\),项数为\(n=12t\),公比为\(q=1+r_0\)的等比数列,其求和公式为
\[ S_n=a_1\cdot\dfrac{1-q^n}{1-q} \] 那么,\(Y\)的结果为
\[ Y=B(1+r_0)\cdot\dfrac{1-(1+r_0)^{12t}}{1-(1+r_0)}=B(1+r_0)\cdot\dfrac{(1+r_0)^{12t}-1}{r_0} \]
假设\(t\)年总的收益率为\(R\),那么有
\[ 1+R=(1+r)^t=(1+r_0)^{12t} \]
在给定\(t\)的条件下
\[ R=(1+r)^t-1=(1+r_0)^{12t}-1 \]
代入到\(X\)和\(Y\)的计算公式中,分别为
\[ X=A(1+R) \]
和
\[ Y=B(1+r_0)\cdot\dfrac{R}{r_0} \] 那么,有如下三种情况:
(1)当\(X<Y\)时,
\[ A(1+R)<B(1+r_0)\cdot\dfrac{R}{r_0} \]
(2)当\(X>Y\)时,
\[ A(1+R)>B(1+r_0)\cdot\dfrac{R}{r_0} \]
(3)当\(X=Y\)时,
\[ A(1+R)=B(1+r_0)\cdot\dfrac{R}{r_0} \]
可以计算出当\(X=Y\)时的累积收益率为
\[ R=\dfrac{Ar_0}{B(1+r_0)-Ar_0} \]
如果假设\(\alpha=A/B\),那么上式可以写为
\[ R=\dfrac{\alpha r_0}{(1+r_0)-\alpha r_0} \]
考虑到\(r_0>0\)且\(R>0\)及\(\alpha>0\),那么有
\[ 0<\alpha<\dfrac{1}{r_0}+1 \] 或者
\[ 0<r_0<\dfrac{1}{\alpha-1} \]
当计算完累积收益率后,则可以计算二者相等时的年限,根据\(1+R=(1+r)^t\),两边同时取对数(任意底数)
\[ \log(1+R)=\log[(1+r)^t]=t\log(1+r) \]
那么二者相等时收益年限为
\[ t=\dfrac{\log(1+R)}{\log(1+r)}=\dfrac{\log(1+R)}{12\log(1+r_0)} \]
2 算例演示
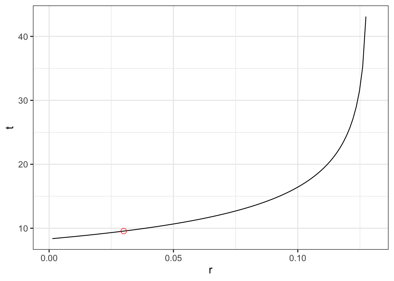
假设一次性可以领取的金额为\(A=10000\),分月领取的金额为\(B=100\),银行的年化利率为\(r=0.03\),那么

当\(\alpha=100\)时,银行年利率\(r\)与\(X=Y\)时收益年限\(t\)之间的关系为

当银行年利率\(r=0.03\)时,\(\alpha\)与\(X=Y\)时收益年限\(t\)之间的关系为
