降雨径流的分布特征是什么?
最近一直在看降雨径流相关的文献,突然发现居然看似平平的水量平衡分析,愣是给跟概率分布扯到一起了,觉得有些新奇。但是文献太老,有些还语焉不详,无法得知其细节。于是,带着猎奇的心态,我根据文献的介绍,推演了一下其中的原委。
1 计算的原理和方法
假设一个地区的降雨量为\(P\),径流量为\(Q\),损失量为\(F\),那么根据水量平衡有
\[ P=Q+F \]
由于\(P\)、\(Q\)、\(F\)都为非负数,那么有\(0\le Q\le P\),\(0\le F\le P\)。另外假设\(F\)的分布函数为
\[\mathcal{G}_F(x)=\mathbb{P}(F\le x)\]
其概率密度函数为
\[ \mathcal{g}_F(x)=\dfrac{\text{d}\mathcal{G}_F(x)}{\text{d}x} \]
那么对于\(Q\)而言,其分布函数
\[ \begin{aligned} \mathcal{G}_Q(x)&=\mathbb{P}(Q\le x)=\mathbb{P}(P-F\le x)=\mathbb{P}(F\ge P-x)\\ &=1-\mathbb{P}(F\le P-x)=1-\mathcal{G}_F(P-x) \end{aligned} \]
所以其概率密度函数为
\[ \mathcal{g}_Q(x)=\dfrac{\text{d}\mathcal{G}_Q(x)}{\text{d}x}=\mathcal{g}_F(P-x) \]
那么\(Q\)的期望值
\[ \bar{Q}=\int_0^Px\mathcal{g}_Q(x)\text{d}x=\int_0^Px\mathcal{g}_F(P-x)\text{d}x \]
令\(y=P-x\),那么有
\[ \bar{Q}=\int_P^0(P-y)\mathcal{g}_F(y)\text{d}(P-y)=\int_0^P(P-y)\mathcal{g}_F(y)\text{d}y \]
进而可以计算
\[ \begin{aligned} \dfrac{\text{d}\bar{Q}}{\text{d}P}&=\dfrac{\text{d}}{\text{d}P}\int_0^P(P-y)\mathcal{g}_F(y)\text{d}y\\ &=\dfrac{\text{d}}{\text{d}P}\int_0^PP\mathcal{g}_F(y)\text{d}y-\dfrac{\text{d}}{\text{d}P}\int_0^Py\mathcal{g}_F(y)\text{d}y\\ &=\dfrac{\text{d}}{\text{d}P}[P\mathcal{G}_F(P)]-P\mathcal{g}_F(P)\\ &=\mathcal{G}_F(P) \end{aligned} \]
根据概率密度的定义可以得到
\[ \dfrac{\text{d}^2\bar{Q}}{\text{d}P^2}=\dfrac{\text{d}\mathcal{G}_F(P)}{\text{d}P}=\mathcal{g}_F(P) \]
2 基于SCS-CN曲线的分析
SCS-CN方法的核心假设是存在一个土壤储水量\(S\),使得
\[ \dfrac{Q}{P}=\dfrac{F}{S} \]
进而可以得到
\[ Q=\dfrac{P^2}{P+S} \]
这里,\(P\)其实是有效降雨量\(P_e\)。当\(P\)为真实降雨量时,需要考虑到初损值\(I_a\),满足
\[ P=P_e+I_a \]
即
\[ Q=\dfrac{(P-I_a)^2}{P-I_a+S} \]
当\(I_a=\lambda S\)且\(\lambda=0.2\)时
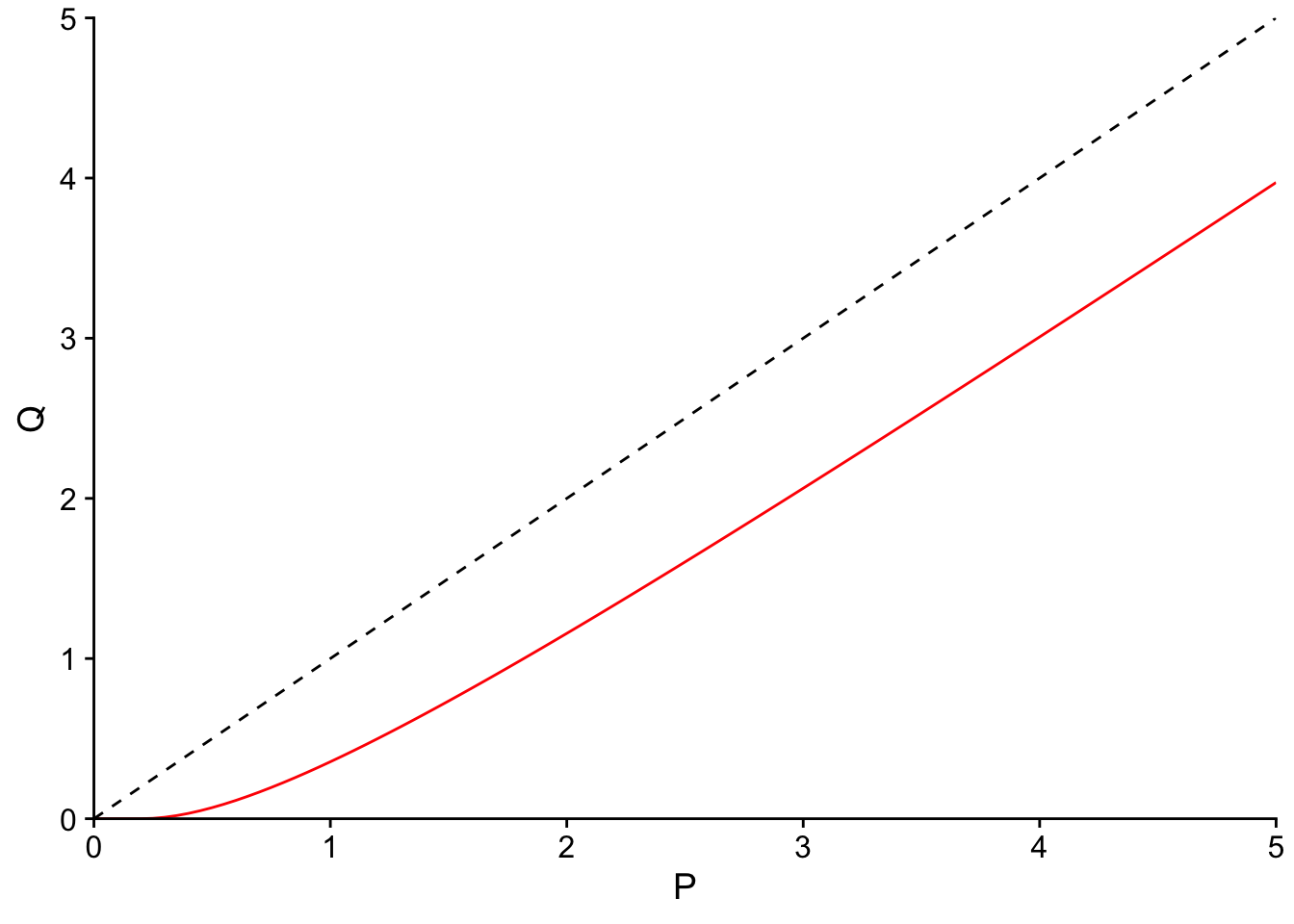
\[ Q=\dfrac{(P-0.2S)^2}{P+0.8S} \]
如果假设\(S=1\),那么可以做出\(Q\)对\(P\)的曲线图

令\(Q^*=Q/S\)、\(P^*=P/S\)、\(F^*=F/S\),那么可以对\(P\)、\(Q\)、\(F\)进行无量纲化,得到
\[ Q^*=\dfrac{(P^*-0.2)^2}{P^*+0.8} \]
那么有
\[ \dfrac{\text{d}Q}{\text{d}P}=\dfrac{\text{d}Q^*}{\text{d}P^*}=1-(P^*+0.8)^{-2}=1-(P/S+0.8)^{-2} \]
即
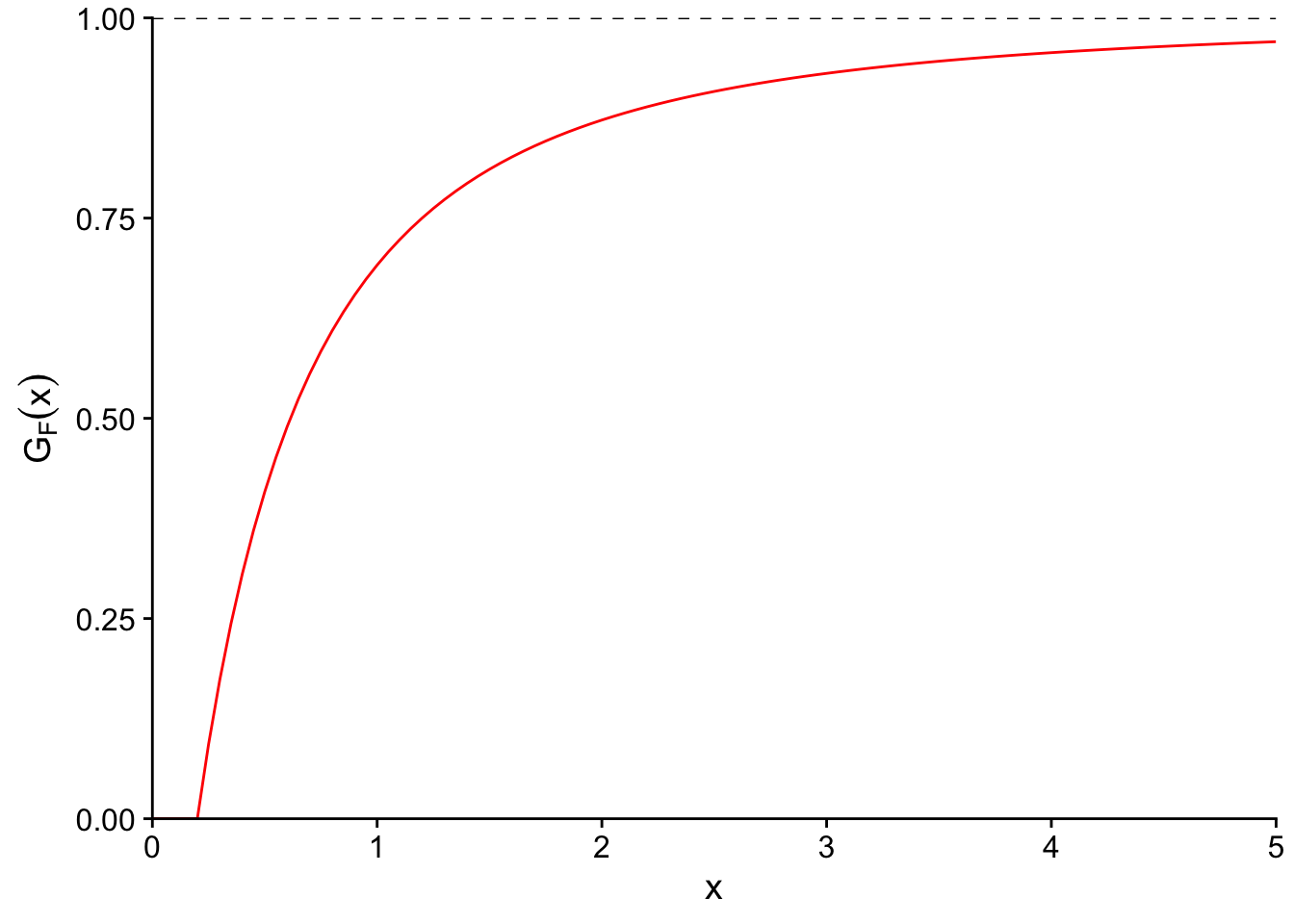
\[ \mathcal{G}_F(x)=1-(x/S+0.8)^{-2} \]
当\(S=1\)时,分布函数\(\mathcal{G}_F(x)\)的曲线形式如下

另外,有
\[ \dfrac{\text{d}^2Q}{\text{d}P^2}=2S^{-1}(P/S+0.8)^{-3} \]
即
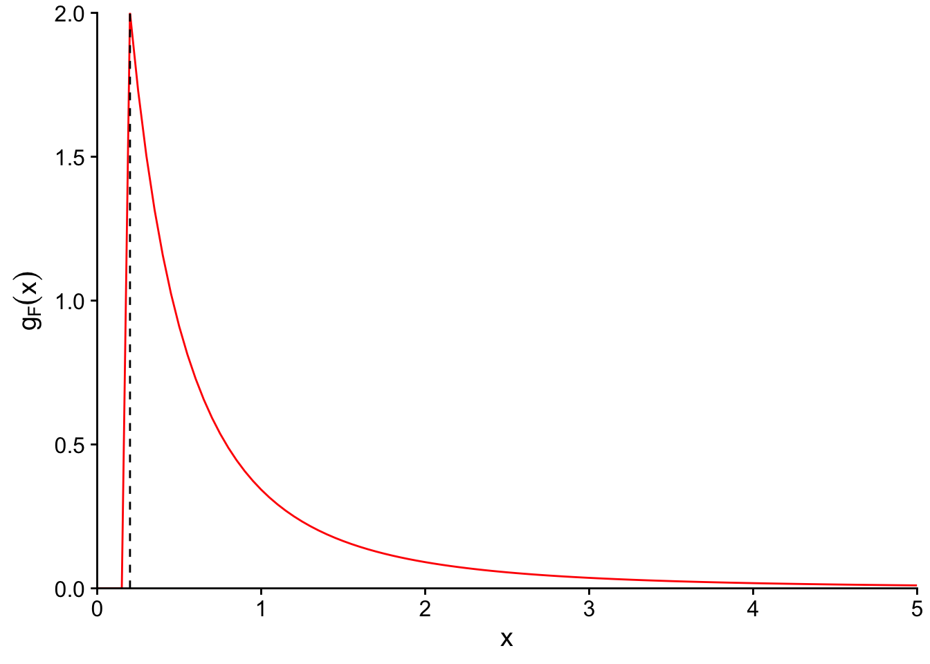
\[ \mathcal{g}_F(x)=2S^{-1}(x/S+0.8)^{-3} \]
当\(S=1\)时,概率密度函数\(\mathcal{g}_F(x)\)的曲线形式如下

这里\(x\ge0.2S\)。此时,\(F\)的期望值为
\[ \bar{F}=\int_{0.2S}^{+\infty}x\mathcal{g}_F(x)\text{d}x=\int_{0.2S}^{+\infty}2xS^{-1}(x/S+0.8)^{-3}\text{d}x=1.2S \]
从\(F\)的期望值可以看出,这里的\(F\)是包含初损\(I_a=0.2S\)的,即
\[ \bar{Q}=P-\bar{F}=P-1.2S=P-(I_a+S)=P_e-S \]
另外,我们可以根据分布函数求出任意分位数对应的随机变量的取值,即通过\(\mathcal{G}_F(x)=0.5\)可以得到
\[ 1-(F_{0.5}/S+0.8)^{-2}=0.5 \]
那么,\(F\)的中位数为
\[ F_{0.5}=(\sqrt{2}-0.8)S\approx0.6142S \]